Neighbors Mobile App

UX | USER RESEARCH | VISUAL DESIGN

Screen+Shot+2021-03-17+at+11.53.12+AM.jpg
neighbors logo-02.png

MY ROLE:

User Research & Interviews
User Flow mapping
Visual Design

OVERVIEW:

Neighbors is a neighborhood discovery app for residents who want to engage and grow their community. The app is targeted at new residents and active community members. The goal is to provide an easy way to connect with your neighbors, access crowdsourced information in your neighborhood, and engage with the broader community to help more people make their stamp on their neighborhood. This app was a concept project toward the completion of my UX Immersive Certification Course at General Assembly in Boston, MA.


RESEARCH & COMPETITIVE:

Before jumping in, I conducted a series of in-person interviews to identify two key goals:

  • I want to learn about how people connect (if at all) with their neighbors

  • I want to understand if a digital community is the right solution

I wrote a script to ensure uniformity across all interviews. The people I had the chance to talk to were all located in the Boston metro area, ages 23-36, and seemingly ran into the same issue - wanting to get involved but not knowing where to start. People had different desires for an app like this - some looking for the safety of knowing who is in their neighborhood, some were new to the area looking to connect, and some looking to deepen their roots in the area.

This was enough to validate the need for this project, so I developed some lite personas. I also dove into some competitive research, exploring what was already in market for direct and indirect competitors.

 
Screen Shot 2021-03-16 at 2.54.33 PM.png

PERSONAS:

Screen Shot 2021-03-16 at 3.08.55 PM.png
Screen Shot 2021-03-16 at 3.09.15 PM.png

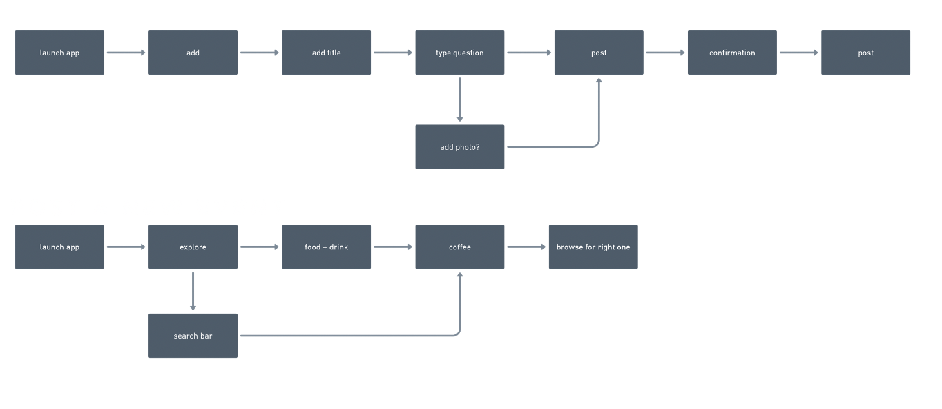
USER FLOW & FEATURE PRIORITIZATION:

Screen Shot 2021-03-16 at 3.13.12 PM.png
Screen Shot 2021-03-17 at 11.51.19 AM.png
Screen%2BShot%2B2021-03-17%2Bat%2B11.51.30%2BAM.jpg
Screen+Shot+2021-03-17+at+11.51.30+AM.jpg

DESIGN & TESTING:

After mapping out user flows and creating a prototype in InVision, I went back to the group I interviewed at the the start and engaged them in a usability test. I identified some prompts and observed as users attempted to post to community boards, locate a local business, and give rating feedback. I learned a lot and was able to make overarching improvements based on how the users were interacting with the prototype, as well as identify next steps toward continued improvement of the mobile app experience moving forward.

Screen Shot 2021-03-17 at 12.42.22 PM.png
neighbors-mock-up.jpg
2021-03-16_15-16-35 (2).gif